Gedenksekunde(n) nach Zündung AN?
Re: Gedenksekunde(n) nach Zündung AN?
Nach dem Plan legt das Leistungsrelais doch +12V an das Gate vom Thyristor.
Die "Elektriker" hier müssten die Funktion doch erklären können.
Die "Elektriker" hier müssten die Funktion doch erklären können.
Auch das Kind eines Frosches ist ein Frosch.
- wolfgang2011
- Beiträge: 2318
- Registriert: Mi 11. Jan 2012, 03:27
- Fahrzeuge: Innovo silber
Innova weiß
CRF1000L DCT - Wohnort: Hünxe
- Alter: 69
Re: Gedenksekunde(n) nach Zündung AN?
Na ja , Elektriker ist nicht grade die Spezi , die sich mit Elektronik auskennt ,
sicherlich gibt es da Grundlagen , aber das ist schon ein spezielles Gebiet .
Ob das Innenschaltbild vom Regler richtig ist , wissen wir auch nicht so genau.
Habe mal eine Messung gemacht :
Wenn das Relais abgezogen wird fällt die Lampenspannung ( -12V pulsierend) um ca 1 Volt ab
und man hört an der Einspritzanlage/Bezinpumpe eine Änderung des Summtones
Leider habe ich zur Zeit kein Oszi hier , Messung nur mit billigen Digital - Multimeter.
Gruß
Wolfgang2011
sicherlich gibt es da Grundlagen , aber das ist schon ein spezielles Gebiet .
Ob das Innenschaltbild vom Regler richtig ist , wissen wir auch nicht so genau.
Habe mal eine Messung gemacht :
Wenn das Relais abgezogen wird fällt die Lampenspannung ( -12V pulsierend) um ca 1 Volt ab
und man hört an der Einspritzanlage/Bezinpumpe eine Änderung des Summtones
Leider habe ich zur Zeit kein Oszi hier , Messung nur mit billigen Digital - Multimeter.
Gruß
Wolfgang2011
LG
Wolfgang2011
...eine Inno kommt selten allein:
eine Silber , eine Weiß
Schaltplan Inno : viewtopic.php?p=91512#p91512
Wolfgang2011
...eine Inno kommt selten allein:
eine Silber , eine Weiß
Schaltplan Inno : viewtopic.php?p=91512#p91512
- Böcki
- Beiträge: 3085
- Registriert: Mi 4. Aug 2010, 08:47
- Fahrzeuge: 3 x Honda Innova + SH150i + SH300i + Vision 50
Sommer Diesel 462 Nr. 36
BMW R 80 GS '93 - Wohnort: Wilnsdorf/Siegerland
- Alter: 59
Re: Gedenksekunde(n) nach Zündung AN?
* UPDATE *
tja, ich bin immer noch nicht weiter bzw. jetzt mit meinem Latein am Ende
Ich habe mehrmals ECM, Gleichrichter, Leistungsrelais, Sicherungen, Batterie und Zündschloss quer- und gegengetauscht. Es ändert nichts an der im Moment folgenden Situation:
Drehe ist den Zündschlüssel auf ON passiert NICHTS, nach wie vor alles tot, aber es geht Hupe, Blinker und Bremslicht. Aber sonst ist kein Leben im Cockpit, Benzinpumpe o.ä. Auch jetzt nach längerem Warten ("Gedenksekunden") passiert nichts mehr...
Teilweise meinte ich auf dem richtigen Weg gewesen zu sein als ich beim Zündschloss zu werke war. Dort waren die Kontakte im Stecker zum Kabelbaum ziemlich korrodiert/oxydiert und ein Kontakt brach direkt ab als ich den Stecker getrennt habe. Also im "Gegenstück" am Kabelbaum alles schön sauber gemacht und ein neues Zünschloss verbaut. Aber auch dann keinen Erfolg. Jetzt aber das merkwürdige: vorsichtshalber auch mal das neue Zündschloss wie im WHB empfohlen auf Durchgang geprüft. Alles OK. Dann mal aus lauter Verzweiflung mit meiner selbstgebauten "Prüflampe" (12V-Schlusslichtbirne mit Kabel dran) die Kontakte am Zündschloss abgeprüft und als ich mit den Kabelenden beim Blau-Schwarzen und Rot-Schwarzen Kabel dran war lief plötzlich die Benzinpumpe an und auch im Cockpit war wieder Leben. Ist dann auch sofort angesprungen. Mein Multimeter zeigt zwischen den Kontakten 12,9 Volt an, das Anlaufen der Benzinpumpe ist übrigens unabhängig von der Schlüsselstellung, also ON oder OFF oder gezogener Schlüssel ist egal. Die Prüflampe glimmt übrigens dann ganz leicht.
Kann einer mit dieser Beschreibung was anfangen? Was kann ich sonst noch machen? Habe jetzt wohl in diesem Fall mehr Stunden an der Innova verbracht als in den vergangenen 10 Jahren zusammen...
tja, ich bin immer noch nicht weiter bzw. jetzt mit meinem Latein am Ende
Ich habe mehrmals ECM, Gleichrichter, Leistungsrelais, Sicherungen, Batterie und Zündschloss quer- und gegengetauscht. Es ändert nichts an der im Moment folgenden Situation:
Drehe ist den Zündschlüssel auf ON passiert NICHTS, nach wie vor alles tot, aber es geht Hupe, Blinker und Bremslicht. Aber sonst ist kein Leben im Cockpit, Benzinpumpe o.ä. Auch jetzt nach längerem Warten ("Gedenksekunden") passiert nichts mehr...
Teilweise meinte ich auf dem richtigen Weg gewesen zu sein als ich beim Zündschloss zu werke war. Dort waren die Kontakte im Stecker zum Kabelbaum ziemlich korrodiert/oxydiert und ein Kontakt brach direkt ab als ich den Stecker getrennt habe. Also im "Gegenstück" am Kabelbaum alles schön sauber gemacht und ein neues Zünschloss verbaut. Aber auch dann keinen Erfolg. Jetzt aber das merkwürdige: vorsichtshalber auch mal das neue Zündschloss wie im WHB empfohlen auf Durchgang geprüft. Alles OK. Dann mal aus lauter Verzweiflung mit meiner selbstgebauten "Prüflampe" (12V-Schlusslichtbirne mit Kabel dran) die Kontakte am Zündschloss abgeprüft und als ich mit den Kabelenden beim Blau-Schwarzen und Rot-Schwarzen Kabel dran war lief plötzlich die Benzinpumpe an und auch im Cockpit war wieder Leben. Ist dann auch sofort angesprungen. Mein Multimeter zeigt zwischen den Kontakten 12,9 Volt an, das Anlaufen der Benzinpumpe ist übrigens unabhängig von der Schlüsselstellung, also ON oder OFF oder gezogener Schlüssel ist egal. Die Prüflampe glimmt übrigens dann ganz leicht.
Kann einer mit dieser Beschreibung was anfangen? Was kann ich sonst noch machen? Habe jetzt wohl in diesem Fall mehr Stunden an der Innova verbracht als in den vergangenen 10 Jahren zusammen...
- Sachsenring
- Beiträge: 7201
- Registriert: So 3. Nov 2013, 21:26
- Fahrzeuge: Wave 110i, Wave 110i AT, Mongoinno, C100, SC125 etc
- Wohnort: Rotenburg Wümme
- Kontaktdaten:
Re: Gedenksekunde(n) nach Zündung AN?
Kann es sein, dass die Benzinpumpe verschlissen ist und der Motor Anlaufschwierigkeiten hat`?
Wenn er erstmal läuft, is ja ok, aber im Moment, wenn er bestromt wird, aber nicht anläuft, entsteht ein Kurzschluss und die
Spannung geht in den Keller. Das würde zumindest erklären, warum die Cockpitbeleuchtung etc nicht angeht, aber nincht,
warum keine Sicherung durchbrennt.
Klopp mal auf die Pumpe, nachdem du den Schlüssel umgedreht hast und schau, ob sie dann zum Anlaufen angeregt werden kann.
Viel Erfolg weiterhin
LG
MM
Wenn er erstmal läuft, is ja ok, aber im Moment, wenn er bestromt wird, aber nicht anläuft, entsteht ein Kurzschluss und die
Spannung geht in den Keller. Das würde zumindest erklären, warum die Cockpitbeleuchtung etc nicht angeht, aber nincht,
warum keine Sicherung durchbrennt.
Klopp mal auf die Pumpe, nachdem du den Schlüssel umgedreht hast und schau, ob sie dann zum Anlaufen angeregt werden kann.
Viel Erfolg weiterhin
LG
MM
Re: Gedenksekunde(n) nach Zündung AN?
Ich würde die Spannung am Eingang "1" vom ECM messen, also da, wo der Kontakt vom Zündschloss kommend reingeht.
Wenn die Verzögerung auftritt, was ist dann dort mit der Spannung los?
Wenn die Verzögerung auftritt, was ist dann dort mit der Spannung los?
Auch das Kind eines Frosches ist ein Frosch.
- Böcki
- Beiträge: 3085
- Registriert: Mi 4. Aug 2010, 08:47
- Fahrzeuge: 3 x Honda Innova + SH150i + SH300i + Vision 50
Sommer Diesel 462 Nr. 36
BMW R 80 GS '93 - Wohnort: Wilnsdorf/Siegerland
- Alter: 59
Re: Gedenksekunde(n) nach Zündung AN?
hatte ich oben nicht erwähnt, aber die Benzinpumpe habe ich auch getauscht bzw. schwarzen Deckel ab und eine andere Pumpe angeschlossen. Hat nichts geändert...Sachsenring hat geschrieben: ↑Sa 13. Apr 2019, 15:54Kann es sein, dass die Benzinpumpe verschlissen ist und der Motor Anlaufschwierigkeiten hat`?
- Böcki
- Beiträge: 3085
- Registriert: Mi 4. Aug 2010, 08:47
- Fahrzeuge: 3 x Honda Innova + SH150i + SH300i + Vision 50
Sommer Diesel 462 Nr. 36
BMW R 80 GS '93 - Wohnort: Wilnsdorf/Siegerland
- Alter: 59
Re: Gedenksekunde(n) nach Zündung AN?
den Ist-Zustand jetzt mal etwas konkreter beschrieben:
das obige Foto zeigt das neue Zündschloss von der Rückseite. Mach ich an diesem ON dann gibt es Durchgang an den beiden übereinander liegenden Kontakten, so soll es auch sein (WHB). Wenn ON dann geht aber nur Blinklicht, Bremslicht und Hupe, ansonsten alles tot.
Nehme ich jetzt meine 21W-Prüflampe und halte deren Anschlusskabel an die beiden nebeneinander (!) liegenden Kontakt(paare) dann läuft die Benzinpumpe an, Zeigerausschlag im Tacho und Beleuchtung dort usw. Drücke ich dann auf den Starter springt sie sofort an
Nur während (!) dem Druck auf den Starterknopf leuchtet schwach die Prüflampe; wenn die Inno angesprungen ist kann ich die Prüflampe entfernen und der Motor läuft problemlos minutenlang weiter, alles funktioniert und selbst der Druck auf den Starterknopf läßt den Starter aufjaulen.
Stelle ich über den Schlüssel wieder auf OFF geht alles aus (logo) und direkt wieder auf ON und das Problem geht wieder von vorne los (siehe oben)
Ich raffe es nicht!
das obige Foto zeigt das neue Zündschloss von der Rückseite. Mach ich an diesem ON dann gibt es Durchgang an den beiden übereinander liegenden Kontakten, so soll es auch sein (WHB). Wenn ON dann geht aber nur Blinklicht, Bremslicht und Hupe, ansonsten alles tot.
Nehme ich jetzt meine 21W-Prüflampe und halte deren Anschlusskabel an die beiden nebeneinander (!) liegenden Kontakt(paare) dann läuft die Benzinpumpe an, Zeigerausschlag im Tacho und Beleuchtung dort usw. Drücke ich dann auf den Starter springt sie sofort an
Nur während (!) dem Druck auf den Starterknopf leuchtet schwach die Prüflampe; wenn die Inno angesprungen ist kann ich die Prüflampe entfernen und der Motor läuft problemlos minutenlang weiter, alles funktioniert und selbst der Druck auf den Starterknopf läßt den Starter aufjaulen.
Stelle ich über den Schlüssel wieder auf OFF geht alles aus (logo) und direkt wieder auf ON und das Problem geht wieder von vorne los (siehe oben)
Ich raffe es nicht!
- Bastlwastl
- Beiträge: 7509
- Registriert: Do 29. Mär 2012, 18:25
- Alter: 49
Re: Gedenksekunde(n) nach Zündung AN?
wenn man den zustand sieht kann es an allen liegen
würde sämtliche verschraubungen mal lösen um zu sehen ob nicht evtl wo ein korossion besteht
die keinen kontakt herstellt . nicht nur elektrisch auch motorverbindungen anlasserschrauben usw .
würde sämtliche verschraubungen mal lösen um zu sehen ob nicht evtl wo ein korossion besteht
die keinen kontakt herstellt . nicht nur elektrisch auch motorverbindungen anlasserschrauben usw .
- tybrin
- Beiträge: 1190
- Registriert: Mi 3. Jun 2015, 08:37
- Fahrzeuge: 3 mal Honda Wave, Viktoria Vicky
Re: Gedenksekunde(n) nach Zündung AN?
Hallo Böcki,
ich hatte mal die Situation, wo ich auch den Fehler nicht finden konnte. Hab alles durchgemessen und alles hatte Durchgang wie es sein sollte. Auch die Spannung war korekt.
Zu guter Letzt, war es eine Sicherung, die zum Teil geschmolzen war. Spannung lag zwar an, aber es floss nur ein ganz geringer Strom.
Du schriebst dass du das Zündschloss erneuert hast, weil dort die Korrosion gewütet hatte. Das du den Stecker gereinigt hast. Ist möglicher Weise der Stecker doch stärker von Korrosion betroffen als es augenscheinlich scheint?
Ein Masse Punkt am Rahmen vielleicht auch von Korrosion betroffen?
Dass sie jetzt gar nicht mehr anspringt macht aber die Fehlersuche etwas leichter.
Trotzdem es bleibt schwierig genug.
Weiterhin alles Gute bei der Suche
Wünscht
Tybrin
PS: Bleibt ja fast nur noch das Durchmessen des Kabelstrangs übrig oder?
ich hatte mal die Situation, wo ich auch den Fehler nicht finden konnte. Hab alles durchgemessen und alles hatte Durchgang wie es sein sollte. Auch die Spannung war korekt.
Zu guter Letzt, war es eine Sicherung, die zum Teil geschmolzen war. Spannung lag zwar an, aber es floss nur ein ganz geringer Strom.
Du schriebst dass du das Zündschloss erneuert hast, weil dort die Korrosion gewütet hatte. Das du den Stecker gereinigt hast. Ist möglicher Weise der Stecker doch stärker von Korrosion betroffen als es augenscheinlich scheint?
Ein Masse Punkt am Rahmen vielleicht auch von Korrosion betroffen?
Dass sie jetzt gar nicht mehr anspringt macht aber die Fehlersuche etwas leichter.
Trotzdem es bleibt schwierig genug.
Weiterhin alles Gute bei der Suche
Wünscht
Tybrin
PS: Bleibt ja fast nur noch das Durchmessen des Kabelstrangs übrig oder?
Wave------------------- lieber Endorphin statt Adrenalin 
- Böcki
- Beiträge: 3085
- Registriert: Mi 4. Aug 2010, 08:47
- Fahrzeuge: 3 x Honda Innova + SH150i + SH300i + Vision 50
Sommer Diesel 462 Nr. 36
BMW R 80 GS '93 - Wohnort: Wilnsdorf/Siegerland
- Alter: 59
Re: Gedenksekunde(n) nach Zündung AN?
beide Sicherungen hatte ich ja schon getauscht. Massekabel (ist doch das welches neben dem Starter an der Motorschraube sitzt?) habe ich losgehabt und gereinigt, sieht soweit OK aus.
Stecker vom Zündschloss am Kabelbaum sieht auch sehr gut aus, aber auch hier habe ich soweit möglich alles nochmal geprüft und gereinigt. Korrosion war nur am Gegenstück vom Zündschloss.
Bin mit meinen bescheidenen Elektronik-Kenntnissen mit dem Wissen am Ende. Was mich ja soweit irritiert ist ja, dass es mit dem kleinen "Kurzschluss" (was anderes ist das doch nicht, oder) am Zündschloss mit der Prüflampe so eine Art "Initialzündung" oder Kick gibt, welches dann Leben in die Inno bringt.
Und wo fängt das "Durchmessen des Kabelbaums" an und wo hört es auf? Und wie durchmessen, auf Durchgang durchpiepen oder Widerstand messen? Und was sollen mir dann die Erkenntnisse bringen?
Sie läuft ja, nur eben mit dem kleinen "Trick" am Zündschloss (den ich auch nur per Zufall entdeckt habe)...
Stecker vom Zündschloss am Kabelbaum sieht auch sehr gut aus, aber auch hier habe ich soweit möglich alles nochmal geprüft und gereinigt. Korrosion war nur am Gegenstück vom Zündschloss.
Bin mit meinen bescheidenen Elektronik-Kenntnissen mit dem Wissen am Ende. Was mich ja soweit irritiert ist ja, dass es mit dem kleinen "Kurzschluss" (was anderes ist das doch nicht, oder) am Zündschloss mit der Prüflampe so eine Art "Initialzündung" oder Kick gibt, welches dann Leben in die Inno bringt.
Und wo fängt das "Durchmessen des Kabelbaums" an und wo hört es auf? Und wie durchmessen, auf Durchgang durchpiepen oder Widerstand messen? Und was sollen mir dann die Erkenntnisse bringen?
Sie läuft ja, nur eben mit dem kleinen "Trick" am Zündschloss (den ich auch nur per Zufall entdeckt habe)...
-
Brett-Pitt
- Beiträge: 10190
- Registriert: Fr 16. Mai 2014, 16:24
- Fahrzeuge: Suzi Addrett, Kymco Nexxon, Moto Morini
Re: Gedenksekunde(n) nach Zündung AN?
Um noch mal massivst das Problem der
evt. "fehlenden Masse" anzugehen.
Bei meiner Uralt-DKW hatte ich folgendes
Problem, gelöst mit Vorschlag aus dem
gleichalten "Kupferwurm" (welcher analog
jetzt bei Pille rumliegt...):
Schlechtes Licht, schlechte Batterienachladung,
bei Nässe schlechte Zündung. Es wurde natürlich
alles mögliche gewechselt.
Bei der Billigverkabelung der 50er Jahre wurde
ALLES, was im Cockpit saß, mit der Rahmenmasse
übers Lenkkopflager ver"masse"lt. Also Elektronen-
Fluß (Done, bitte weghören) über Zündschloß-Lenker-
Frontbereich aufs LKL, da über die geringe Fläche der
LKL-Kugeln, von da über LKL-Sitz ins Steuerrohr, und
über Gesamtrahmen dann wieder zum Motor und dort
auf Lima- bzw. Batt.-Minus. Funktioniert, wenn alles neu
ist. 1952 !!!
Ich habe dann dickes Extramassekabel gelegt, und zwar so,
dass alle Lenkerbewegungen mitgemacht werden. Dazu noch
Extramassekabel (zusätzlich zum Rahmen) vom Heck zum Motor.
Und seitdem Flakscheinwerfer, volle Batterie, satter Funken...
Könnte sowas auch an der (billigen!) Cub helfen? Einfach mal
das LKL "überbrücken". Kostet nur 1 Stunde Zeit und halben
Meter dicke Litze.
Weitermassieren,
Pit, der Geisha-Masseur
evt. "fehlenden Masse" anzugehen.
Bei meiner Uralt-DKW hatte ich folgendes
Problem, gelöst mit Vorschlag aus dem
gleichalten "Kupferwurm" (welcher analog
jetzt bei Pille rumliegt...):
Schlechtes Licht, schlechte Batterienachladung,
bei Nässe schlechte Zündung. Es wurde natürlich
alles mögliche gewechselt.
Bei der Billigverkabelung der 50er Jahre wurde
ALLES, was im Cockpit saß, mit der Rahmenmasse
übers Lenkkopflager ver"masse"lt. Also Elektronen-
Fluß (Done, bitte weghören) über Zündschloß-Lenker-
Frontbereich aufs LKL, da über die geringe Fläche der
LKL-Kugeln, von da über LKL-Sitz ins Steuerrohr, und
über Gesamtrahmen dann wieder zum Motor und dort
auf Lima- bzw. Batt.-Minus. Funktioniert, wenn alles neu
ist. 1952 !!!
Ich habe dann dickes Extramassekabel gelegt, und zwar so,
dass alle Lenkerbewegungen mitgemacht werden. Dazu noch
Extramassekabel (zusätzlich zum Rahmen) vom Heck zum Motor.
Und seitdem Flakscheinwerfer, volle Batterie, satter Funken...
Könnte sowas auch an der (billigen!) Cub helfen? Einfach mal
das LKL "überbrücken". Kostet nur 1 Stunde Zeit und halben
Meter dicke Litze.
Weitermassieren,
Pit, der Geisha-Masseur
Den jährlichen Flug über den Indik (13 to. CO2) kann man weder
mit Eigenstrom-Auto noch mit Nullenergie-Haus kompensieren !!!
mit Eigenstrom-Auto noch mit Nullenergie-Haus kompensieren !!!
- Done #30
- Beiträge: 13187
- Registriert: Mi 26. Jun 2013, 12:16
- Fahrzeuge: Vision 50 NSC AF72 und 110 NSC JF31, Innova ANF 125i JC37A , CB 125 F JC84, Kawasaki Z 750 GT
- Wohnort: Senden
- Alter: 60
- Kontaktdaten:
Re: Gedenksekunde(n) nach Zündung AN?
Ich hör nicht weg. Im Gegenteil, es freut mich, wenn jemand was beschreibt, was mir kürzlich selbst einige Nerven kostete. Nicht alles was irgendwie metallisch ist an unseren Mopeds ist gleich Masse und schon gar keine gute Masse. Da brauch bloß irgendwo großzügig Fett drauf sein oder Vibrationsdämpfer aus Gummi o.ä. dzwischen und dann sucht man sich dusselig.
Meine Ebay-Kleinanzeigen. Forenpreise auf Anfrage. Biete auch Tauschbörse für Givi-Kofferschließungen
Re: Gedenksekunde(n) nach Zündung AN?
"Nebeneinander" bedeutet doch, dass du die beiden separaten Kreise brückst.Böcki hat geschrieben: ↑Sa 13. Apr 2019, 18:46
das obige Foto zeigt das neue Zündschloss von der Rückseite. Mach ich an diesem ON dann gibt es Durchgang an den beiden übereinander liegenden Kontakten, so soll es auch sein (WHB). Wenn ON dann geht aber nur Blinklicht, Bremslicht und Hupe, ansonsten alles tot.
Nehme ich jetzt meine 21W-Prüflampe und halte deren Anschlusskabel an die beiden nebeneinander (!) liegenden Kontakt(paare) dann läuft die Benzinpumpe an, Zeigerausschlag im Tacho und Beleuchtung dort usw. Drücke ich dann auf den Starter springt sie sofort an![]()
Damit kommt Spannung auf die "1" vom ECM und die Kiste funktioniert.
Daher nochmal die Frage: Wenn die Verzögerung auftritt, wie ist die Spannung an der "1" vom ECM?
Hast du das mal geprüft?
Auch das Kind eines Frosches ist ein Frosch.
- wolfgang2011
- Beiträge: 2318
- Registriert: Mi 11. Jan 2012, 03:27
- Fahrzeuge: Innovo silber
Innova weiß
CRF1000L DCT - Wohnort: Hünxe
- Alter: 69
Re: Gedenksekunde(n) nach Zündung AN?
Böcki , jetzt mal Butter bei de Fische :
Wie von Bohne und mir schon mehrfach gefordert >
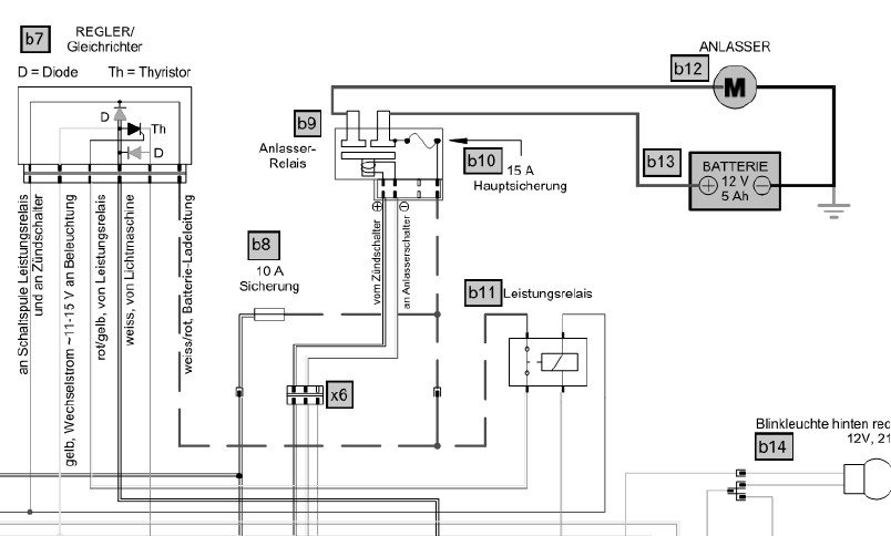
Messung an Kontakt 1 des ECM Steuergerätes , was liegt da für eine Spannung gegen Masse wenn du den Schlüssel umdrehst ??
Schau mal auf Seite 5 von meinem Plan , der Pin 1 des ECMs liegt auch am Diagnosestecker ,
da sollte es einfach sein , ein Messgerät anschließen !
Gruß
Wolfgang2011
Wie von Bohne und mir schon mehrfach gefordert >
Messung an Kontakt 1 des ECM Steuergerätes , was liegt da für eine Spannung gegen Masse wenn du den Schlüssel umdrehst ??
Schau mal auf Seite 5 von meinem Plan , der Pin 1 des ECMs liegt auch am Diagnosestecker ,
da sollte es einfach sein , ein Messgerät anschließen !
Gruß
Wolfgang2011
LG
Wolfgang2011
...eine Inno kommt selten allein:
eine Silber , eine Weiß
Schaltplan Inno : viewtopic.php?p=91512#p91512
Wolfgang2011
...eine Inno kommt selten allein:
eine Silber , eine Weiß
Schaltplan Inno : viewtopic.php?p=91512#p91512
-
Mauri
- Beiträge: 3881
- Registriert: So 25. Jul 2010, 12:41
- Fahrzeuge: Kawasaki ZRX 1200 R,Honda Innova,noch eine ziemlich starke,leichte und schnelle Honda
- Wohnort: im Südwesten der Republik
- Alter: 58
Re: Gedenksekunde(n) nach Zündung AN?
Und zur Sicherheit mal ein Überbrückungskabel von Minus der Batterie auf den Motor(natürlich an blanke Stelle) 
Gruß Mauri !
